
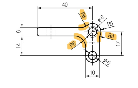
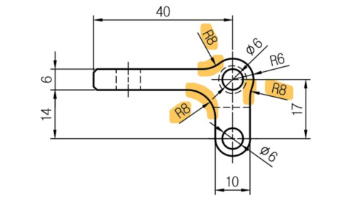
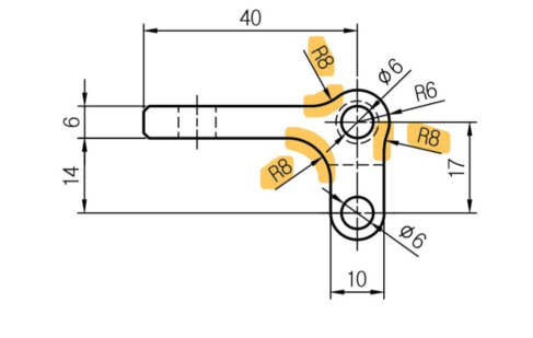
1. 7번 도면은 커브를 그리기에는 까다로운 반면, 출력하는데 큰 어려움이 없는 편이다. 커브에 곡면이 많으나 그것만 주의하면 어렵지 않게 완성할 수 있다.
2. 도면을 확인하면서 먼저 해결해야 하는 부분은 '수험자가 임의로 정해야 하는 치수' A와 B를 결정하는 것이다. ①번 부품에서 A가 맞물리는 부분의 지름은 6mm이다. 공차는 사방 0.5mm를 두는 것으로 생각하여 A는 5mm가 적당하다. ①번 부품에서 B가 움직이는 공간의 너비는 6mm이다. 공차를 0.5mm로 두면 B는 5mm가 된다.
3. 도면의 주서도 확인해야한다. 필릿이나 라운드가 들어가 있는데 도면에 치수가 따로 적혀있지 않다면 주서에 나와있는 지시에 따라 모델링하면 된다. 도시되고 지시없는 모떼기(모따기)는 C1, 라운드(필릿)는 R2이다.

4. Right view 화면에 가로 46mm, 세로 28mm인 직사각형을 그린다. Right view에서 본 ①번 부품은 이 커브를 벗어나서는 안된다.

5. 직사각형 우측 상단에 원을 두 개 그린다. '원: 지름' 명령을 사용하여 직사각형의 두 변에 접하게 지름 12mm인 원을 그리고, '원: 중심점, 반지름' 명령을 사용하여 지름 12mm인 원의 중심점을 기준으로 지름이 6mm인 원을 한 개 더 그린다.

6. 두 원의 중심점을 끝점으로 하는 길이 17mm의 보조선을 그린다. 원의 중심점은 라이노 하단의 '개체 스냅'에서 '중심점'을 체크하는 것으로 쉽게 확인할 수 있다.

7. 길이 17mm인 보조선 끝점을 중심으로 하는 원을 그린다. '원: 중심점, 반지름' 명령을 사용하여 각각 지름 6mm인 원과 지름 10mm인 원을 그린다. 커브를 그렸을 때 바깥쪽 큰 직사각형을 벗어나지 않아야 맞게 그린 것이다.


8. 아래쪽의 지름 10mm인 원의 사분점을 끝점으로 하는 길이 12mm의 직선을 그린다. 사분점은 원의 위, 아래와 좌, 우에 위치한 점으로 시계로 치면 12시, 3시, 6시, 그리고 9시 방향의 점이라고 생각하면 된다.


9. 지름 10mm인 원의 3시 방향 사분점에도 그 점을 끝점으로 하는 길이 12mm인 직선을 그린다. '폴리라인' 명령을 사용하여 새로 그릴 수도 있지만 기존에 그렸던 커브를 복사해 붙이는 편이 더 빠르다. 'alt' 키를 누른 상태에서 직선 커브를 클릭하고 화살표 방향으로 이동하면 커브가 복사된다.

10. 우측 상단에 있는 두 개의 원의 중심점을 끝점으로 하는 길이 40mm의 직선커브를 그린다. 이 직선 또한 바깥쪽에 그려진 직사각형을 벗어나지 않아야 한다.


11. 직선 커브를 클릭한 후, 검볼이 표시되면 연두색 화살표를 클릭&드래그하여 직선 커브를 3mm 만큼 아래로 이동시킨다.


12. 직선 커브를 '폴리라인' 명령을 사용하여 직접 그려줘도 되지만, 기존에 그려놓았던 커브를 복사하는 것이 더 빠르다. 'alt' 키를 누른 상태에서 직선 커브를 클릭하고 화살표 방향으로 이동하면 커브가 복사된다.

13. 시험장에 가면 도면을 A4크기에 출력해서 나눠준다. 도면을 읽는데 익숙하지 않거나 긴장한 경우 작은 부분들이 눈에 띄지 않을 수 있다. 그림에 노란색으로 표시해놓은 곳이 바로 그런 부분이다. 직선으로 곧장 연결되는 것이 아니라 'R8'인 곡선 커브로 부드럽게 연결된다.


14. '커브 필릿' 명령을 사용하여 두 직선 커브를 'R8'의 곡선으로 연결시킨다. '필릿할 첫 번째 커브'를 클릭하고, 다음으로 '필릿할 두 번째 커브'를 차례로 클릭한다.

15. '커브 필릿' 명령을 통해 두 직선 커브가 'R8'의 곡률로 연결된 것을 볼 수 있다.



16. 같은 요령으로 '커브 필릿'을 해준다. '커브 필릿' 명령을 선택한 후, '필릿할 첫 번째 커브' 선택, '필릿할 두 번째 커브'를 각각 선택한다.



17. 같은 요령으로 '커브 필릿'을 해준다. '커브 필릿' 명령을 선택한 후, '필릿할 첫 번째 커브' 선택, '필릿할 두 번째 커브'를 각각 선택한다.

18. 순서대로 커브를 그리고 나면 이런 모양이 된다. 여기서 다음 과정으로 바로 넘어가지 말고, '선형 치수' 명령을 사용하여 커브가 도면의 치수대로 그려졌는지 다시 한번 검토한다.

19. 그렸던 모든 커브가 전부 선택된 상태에서 '트림' 명령을 사용하여 필요없는 커브를 삭제한다. 커브를 모두 삭제한 후에는 '결합' 명령을 사용하여 떨어져 있는 각각의 커브를 닫힌 커브로 만들어준다.


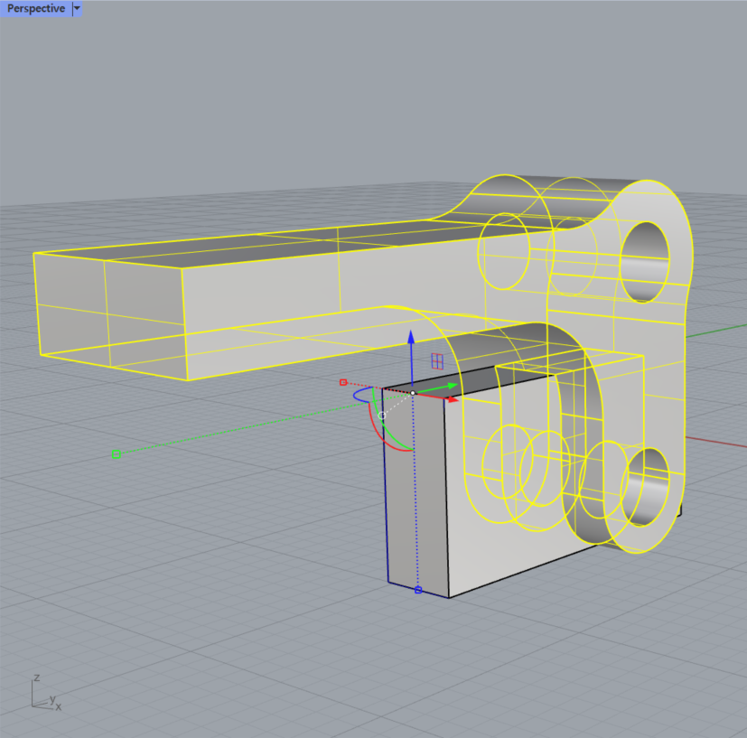
20. Right view 화면에서 그렸던 모든 커브를 선택한 뒤 Front view 화면으로 이동한다. '닫힌 평면형 커브 돌출' 명령을 사용하여 14mm 두께로 돌출한다.


21. Front view에서 가로 6mm, 세로 14mm인 직사각형을 그린다. ①번 부품의 가운데 위치하게 배치해 준다. Right view 화면에서 '닫힌 평면형 커브 돌출' 명령을 사용하여 돌출한다. 차집합 명령으로 빠지는 부분이기 때문에 정확한 치수는 중요하지 않다. ①번 부품보다 길어서 차집합에 문제가 없을 정도면 괜찮다.



22. '차집합을 계산할 원래 서피스'에 ①번 부품을 선택하고 Enter를 누른 후, '차집합 계산에 사용할 서피스'로 돌출을 선택한다. 작업을 완료하면 마지막 그림처럼 돌출이 빠진다.

23. Top view로 이동한다. ①번 부품의 중심선에 맞춰 10mm 길이의 보조선을 그리는데 이렇게만 해놓으면 어디가 끝점인지 잘 보이지 않으니 10mm의 끝이 어디인지 쉽게 확인할 수 있도록 오른쪽이던 왼쪽이던 직각으로 길게 선을 빼놓는다.


24. '원: 중심점, 반지름' 명령을 사용하여 10mm 보조선 끝점을 중심으로 하는 원을 그린다. 원의 지름은 7mm이다.


25. 원을 선택한 후, Right view 화면으로 이동한다. '닫힌 평면형 커브 돌출' 명령을 사용하여 ①번 부품의 폭보다 넓게 돌출한다. 돌출은 차집합하여 빠지기 때문에 치수는 크게 상관없다.



26. '부울 차집합' 명령을 사용하여 ①번 부품에서 원기둥 돌출을 빼준다. '차집합을 계산할 원래 서피스'에 ①번 부품을 선택하고, '차집합 계산에 사용할 서피스'에 원기둥 돌출을 선택한다.

27. 이 부분이 7번 도면을 까다롭게 만든다. 보고 있는 도면은 인터넷에서 내려받아 확대한 후 캡처를 했기 때문에 작은 부분까지 선명하게 보이지만 A4사이즈로 작게 봤을 때 눈에 띄지 않을 수 있다. 노란색으로 색칠되어있는 부분은 직각으로 떨어지지 않고 어떤 작업이 되어있다.
작업이 되어있지만 치수에 대한 정보가 없기 때문에 '주서'를 살펴보면 된다. '도시되고 지시없는 모떼기(모따기)는 C1, 라운드(필릿)는 R2'이다. 모따기를 해야하는지해야 하는지 필릿을 해야 하는지 확신이 들지 않으면 Top view의 도면을 보면 된다. 가느다랗게 두줄로 되어있다. 이렇게 되어있으면 꺾이는 부분이 있다는 뜻이다. 모따기가 되어있는 모서리이다.


28. '가장자리 모따기' 명령을 선택한 후, 모따기 거리 1을 입력한다. '모따기할 가장자리 선택'에 모서리 두 개를 선택해서 작업을 진행한다.



29. '텍스트 개체' 명령을 사용하여 시험장에서 부여받은 고유번호를 ①번 부품에 음각한다. 검볼을 눌러 직접 90도만큼 회전해도 되고, 입력창에 90을 입력해도 결괏값은 같다. 언제나 이야기하지만 글씨체는 두꺼운 편이 출력이 더 잘된다.


30. 적당한 크기로 숫자 커브를 확대한 후, 도면과 일치하는 방향에 커브를 배치한다. 간혹 좌우를 혼동해 숫자를 반대쪽이나 거꾸로 새기는 경우가 있다. 감점 요인이니 주의해야 한다.

31. '닫힌 평면형 커브 돌출' 명령을 사용하여 1mm 깊이로 음각될 수 있게 배치한다.



32. '부울 차집합' 명령을 사용하여 음각한다. '차집합을 계산할 원래 서피스'에 ①번 부품을 클릭하고, '차집합 계산에 사용할 서피스'에 숫자 돌출을 클릭한다. 작업을 완료하면 숫자 돌출이 차집합된다.

33. 게시글을 만드려고 여러번 도면을 봤어도 이렇게 빠뜨리는 부분이 있다. 본인처럼 나중에 발견하면 그나마 다행이고 빠뜨리면 감점이 크게 되니 주의해야 한다;; Right view 화면에서 지름 8mm인 원을 그린다.


34. '닫힌 평면형 커브 돌출' 명령을 사용하여 돌출된 원기둥이 4mm 만큼 ①번 부품 안쪽으로 들어가게 배치한다.



35. '부울 차집합' 명령을 사용하여 원기둥을 ①번 부품에서 빼준다. '차집합을 계산할 원래 서피스'에 ①번 부품을 클릭하고, '차집합 계산에 사용할 서피스'에 원기둥 돌출을 클릭한다.

35. ①번 부품이 모두 완성되었다. 이런 초보적인 실수는 언제든 일어날 수 있으니 완성하고 나서도 다시한 번 꼼꼼히 검토하는 습관을 들이는게 좋다. 다만 제때 발견하지 못하고 파일을 제출한 뒤, 이미 출력하는 곳으로 이동했다고 시험을 포기할 필요는 없다. 어떤 실수냐에 따라서 감점이 있을 뿐 그것만으론 탈락하지 않는다.
▷공개도면 7번 이어서 만들기◁
3D프린터운용기능사 공개도면 7번 만들어보기 - ②
1. 지난 게시물에 이어서 공개도면 7번의 ②번 부품을 만들어보자. ①품을 만들어 놓았다면 거진 다 만든 것이나 다름없다. ②번 부품도 눈을 크게 뜨고 봐야 하는 디테일이 있다. 시험장에서 갈
informationyouneed.effettoblog.com
▷다른 공개도면 연습하기◁
3D프린터운용기능사 공개도면 1번 만들어보기 - ①
1. 모델링을 하기에 앞서, 상호 움직임이 발생하는 부위의 치수를 먼저 정해놓아야한다. 1번(A), 2번(B)의 치수는 수험자가 결정해야하는데 시험지에는 해당부위의 기준치수와의 차이를 ±1mm라고
informationyouneed.effettoblog.com
3D프린터운용기능사 공개도면 2번 만들어보기 - ①
1. 모델링하는 시간을 단축시키고 싶다면 무작정 도면을 그릴 것이 아니라 어디부터 시작할지 잘 살펴봐야한다. 허둥대다가 도면을 다시 그려야 한다면 오히려 시간에서 큰 손해이다. 우선 3D프
informationyouneed.effettoblog.com
3D프린터운용기능사 공개도면 3번 만들어보기 - ①
1. 벌써 여러 번 반복해서 말하고 있지만 시험 도면을 잘 살펴보는 것은 몇 번을 강조해도 지나치지 않을 정도로 중요하다. 도면을 받으면 제일 먼저 수험자가 임의로 결정해야 하는 치수 1번(A)
informationyouneed.effettoblog.com
3D프린터운용기능사 공개도면 4번 만들어보기 - ①
1. 4번 도면은 디테일이 많은 편이라 방심하면 자잘한 실수들이 생길 수 있다. 그럴수록 도면을 열심히 들여다보고 어느 방향에서 커브를 그릴지 고민을 해봐야 한다. 2. 커브를 어떻게 나누어 그
informationyouneed.effettoblog.com
3D프린터운용기능사 공개도면 5번 만들어보기 - ①
1. 4번 도면에서 부품을 윗부분과 아랫부분으로 나누어 모델링한 것같이 5번 도면도 ①번 부품을 윗부분과 아랫부분으로 각각 나누어 만들 예정이다. 여러 가지 방법이 있으니 무엇이 옳다고 할
informationyouneed.effettoblog.com
3D프린터운용기능사 공개도면 6번 만들어보기 - ①
1. 6번 도면은 그리기도 쉽지 않고, 출력하는 건 더 쉽지 않다. 특히 ②번 부품은 출력 후 서포트를 제거하는 중에 부러질 위험성이 다분하다. 6번은 다른 것보다 출력 연습을 더 하고 시험장에 가
informationyouneed.effettoblog.com
'3D프린터운용기능사 실기시험' 카테고리의 다른 글
| 3D프린터운용기능사 공개도면 8번 만들어보기 - ① (0) | 2023.09.13 |
|---|---|
| 3D프린터운용기능사 공개도면 7번 만들어보기 - ② (0) | 2023.09.10 |
| 3D프린터운용기능사 공개도면 6번 만들어보기 - ② (0) | 2023.08.29 |
| 3D프린터운용기능사 공개도면 6번 만들어보기 - ① (0) | 2023.08.29 |
| 3D프린터운용기능사 공개도면 5번 만들어보기 - ② (0) | 2023.08.28 |
댓글